我校园艺学院汪承刚/袁凌云教授课题组在《Horticulture Research》(中科院1区,Top期刊)上发表了题为《The wucai genome and DNA methylation regulation on the inner leaves yellowish response to low temperature》的研究论文,该研究首次构建了染色体级别的乌菜高质量参考基因组(480.57Mb),并整合转录组和全基因组甲基化亚硫酸盐测序数据,探究低温诱导乌菜内叶黄化的表观遗传调控机制,为不结球白菜的功能基因组学研究和遗传育种提供了理论支撑。

乌菜是芸薹属芸薹种白菜亚种的一个变种,是我国江淮地区秋冬季节普遍栽培的一种重要叶菜。其典型的基因型表现出温度依赖性的颜色转变,随着秋季和冬季温度的逐渐下降,内叶从绿色变为黄色。由于其外形美观,富含多种维生素,深受大家的喜爱,日益成为热门蔬菜。研究团队选用代表性乌菜种质“W7-2”进行测序,利用短读长、PacBio_HiFi长读长测序和Hi-C技术,结合生物信息学分析,成功组装出染色体级别的二倍体乌菜参考基因组(480.57Mb,Scaffold N50=46.53Mb)。通过整合转录组、同源比对及de novo预测方法,共注释42634个蛋白质编码基因。系统进化分析表明,乌菜与B. rapa PC-fu和B. rapa NHCC001两个不结球白菜亲缘关系最为密切。与其他三个芸薹属物种(B. rapa PC-fu、B. rapa Chiifu和B. rapa NHCC001)相比,乌菜特有的685个同源基因群(含916个基因)显著富集于抗逆相关代谢通路,其功能可能关键调控乌菜耐寒性。

DNA甲基化是一种重要的表观遗传修饰,在植物生长和发育过程中发挥着重要的作用,包括器官发育、种子萌发、果实成熟、开花和叶片衰老。该研究发现,乌菜内叶黄化的不同发育阶段中CHH背景下DNA甲基化水平发生了动态化变化,在低温条件下,CHH甲基化水平升高,而在正常温度下,CHH的甲基化水平略有下降。在叶片由黄转绿的过程中,大多数高差异甲基化区域(DMR)和低DMR分布在的CHH背景的启动子区,表明启动子区域的CHH甲基化在乌菜内叶黄化中起着关键作用。DNA甲基化抑制剂5’-Aza在乌菜内叶中的应用诱导了叶片明显的漂白,总叶绿素含量显著降低,进一步支持DNA低甲基化在乌菜内叶黄化中的作用。

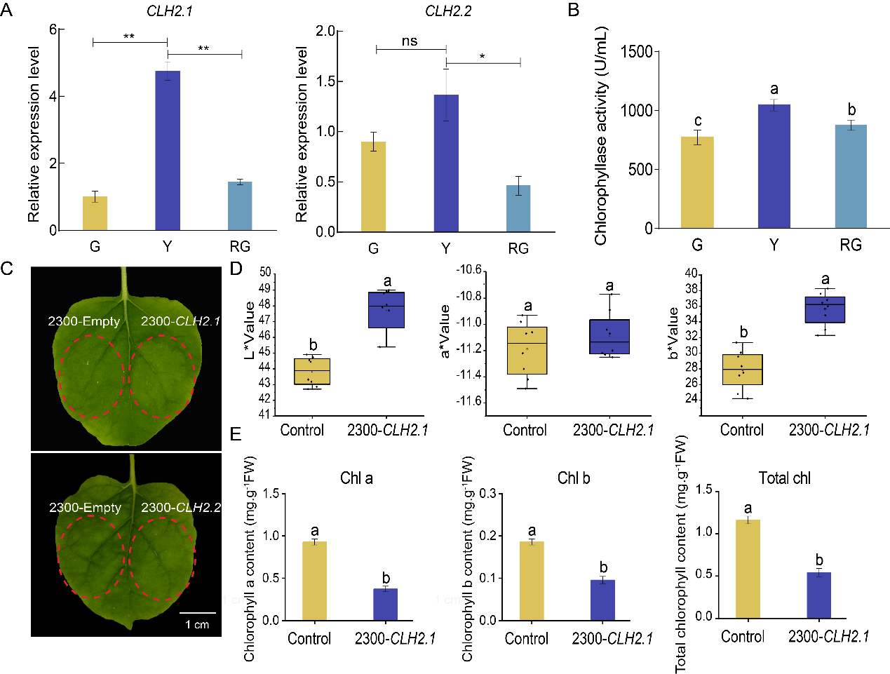
结合DNA甲基化组与转录组,发现了叶绿素代谢途径中基因的启动子CHH甲基化与其差异表达相关,BrCLH2.1在低温黄化期表达上调4.8倍,其启动子区CHH甲基化水平显著下降,BrCLH2.1表达水平与启动子甲基化水平呈负相关,并且BrCLH2.1的表达水平与叶绿素含量的变化趋势一致。本氏烟草瞬时表达系统验证:仅BrCLH2.1可诱导叶片褪绿,Chl a、b含量分别下降42%与38%。

我校园艺学院袁凌云教授、汪健博士、博士研究生张豪英和侯金锋副教授为论文共同第一作者,汪承刚研究员为通讯作者,我校为第一完成单位与通讯单位。研究得到了国家自然科学基金项目(32272703)、安徽省重点研究与开发计划基础领域项目(2023z04020005)、安徽省高校科研项目(2022AH050932)的资助。