近日,安徽农业大学园艺学院果实品质与保鲜团队在Postharvest Biology and Technology期刊发表了题为"Transcriptional module AdERF195-AdIDH1 regulates citrate degradation in kiwifruit during the low temperature storage"的研究论文,揭示了AdERF195-AdIDH1模块介导了低温条件下猕猴桃果实柠檬酸快速降解,为果实风味品质改良提供新的分子靶标。

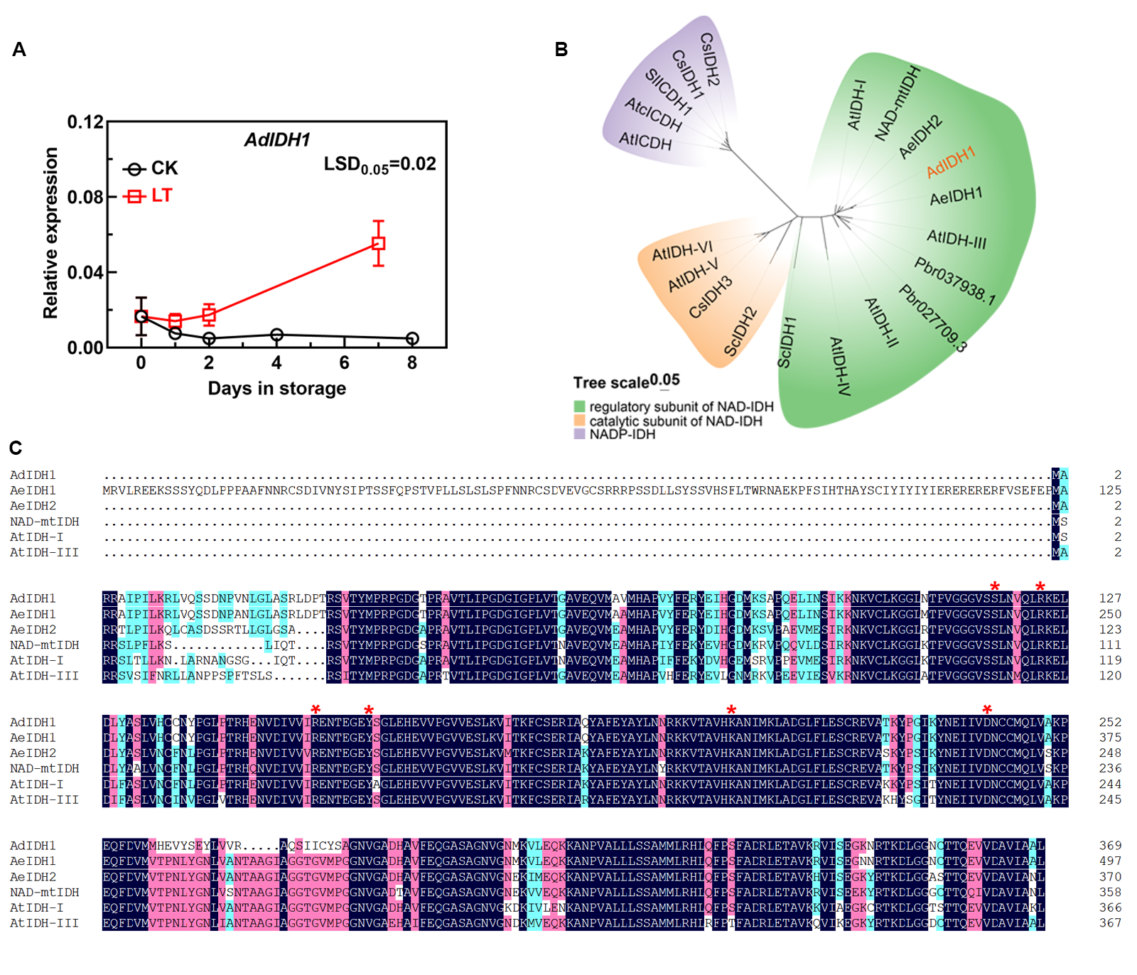
低温贮藏被广泛应用于延长采后果实的贮藏期。本研究发现,低温贮藏(0 ℃,LT)初期,‘海沃德’猕猴桃果实柠檬酸含量快速下降(图1)。基于转录组测序分析和基因表达验证,筛选获得一个受低温显著诱导的异柠檬酸脱氢酶基因AdIDH1(图2A)。该基因编码的异柠檬酸脱氢酶可催化异柠檬酸转化为2-酮戊二酸,是柠檬酸降解通路的关键步骤。进化树分析结果显示,AdIDH1与毛花猕猴桃AeIDH1/2、拟南芥AtIDH-1以及柑橘NAD-mtIDH高度同源,可能作为异柠檬酸脱氢酶的调控亚基发挥功能(图2B)。此外,AdIDH1与其同源蛋白的序列比对结果显示,这些蛋白质中存在关键的异柠檬酸/Mg2+结合位点,表明了这些IDH对异柠檬酸的潜在结合能力(图2C)。

图1 低温处理对猕猴桃果实有机酸含量的影响

图2 猕猴桃AdIDH1分析
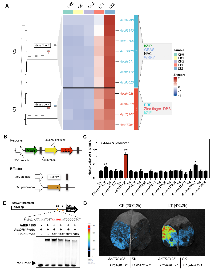
进一步利用转录组数据,筛选获得11个受低温诱导上调表达的转录因子(图3A)。通过烟草双荧光素酶和LUC成像分析,进一步发现一个ERF转录因子AdERF195能够显著激活AdIDH1启动子活性(图3B和3C),并且低温胁迫下AdERF195 对AdIDH1启动子的激活效应进一步增强(图3D)。EMSA实验表明AdERF195能够直接结合AdIDH1启动子上的DRE元件。综上,该研究揭示了猕猴桃中ERF-IDH的新型调控级联在低温条件下促进柠檬酸降解的分子机制,为利用基因工程技术改良果实风味品质改良提供重要分子靶标。

图3 AdERF195激活AdIDH1启动子
安徽农业大学24级硕士研究生李心怡为论文第一作者,安徽农业大学殷学仁教授和吴莹莹博士为论文共同通讯作者。安徽农业大学24级硕士研究生舒洪敏、刘晓芬副教授、吴超杰副教授、李响特任教授和浙江大学已毕业博士研究生童扬等参与了该研究过程。
本论文研究得到了安徽农业大学博士后科学基金(03087003)、安徽农业大学高层次人才基金(rc322302)、国家自然科学基金(32402592)等项目的资助。(文:吴莹莹 图:李心怡 初审:何仁婷 复审:殷学仁 终审:赵冠艳)