本网讯 对于生命来说,繁衍生息至关重要。在动物中,胎盘作为胚胎与母体连接的纽带,承担着向胚胎输送营养和屏蔽有害物质的功能。植物胚胎发育与动物有很多类似的方面,包括植物种子需要累积大量的营养物质,然而植物种子过去并未鉴定到类似胎盘的组织。种皮包裹着整个种子,长期被作为隔绝胚胎与外界联系的保护组织被人们熟知,然而种皮是否在种子发育过程中,能否调控营养物质的吸收和积累还不清楚。

近日,安徽农业大学园艺学院蔬菜器官发育与逆境适应团队在国际知名学术期刊Plant Journal上在线发表题为“SHORT-ROOT specifically functions in the chalazal region to modulate assimilate partitioning into seeds”的研究论文,揭示了SHORT ROOT-MYBs模块协同调控双子叶植物种脐发育的分子机制。
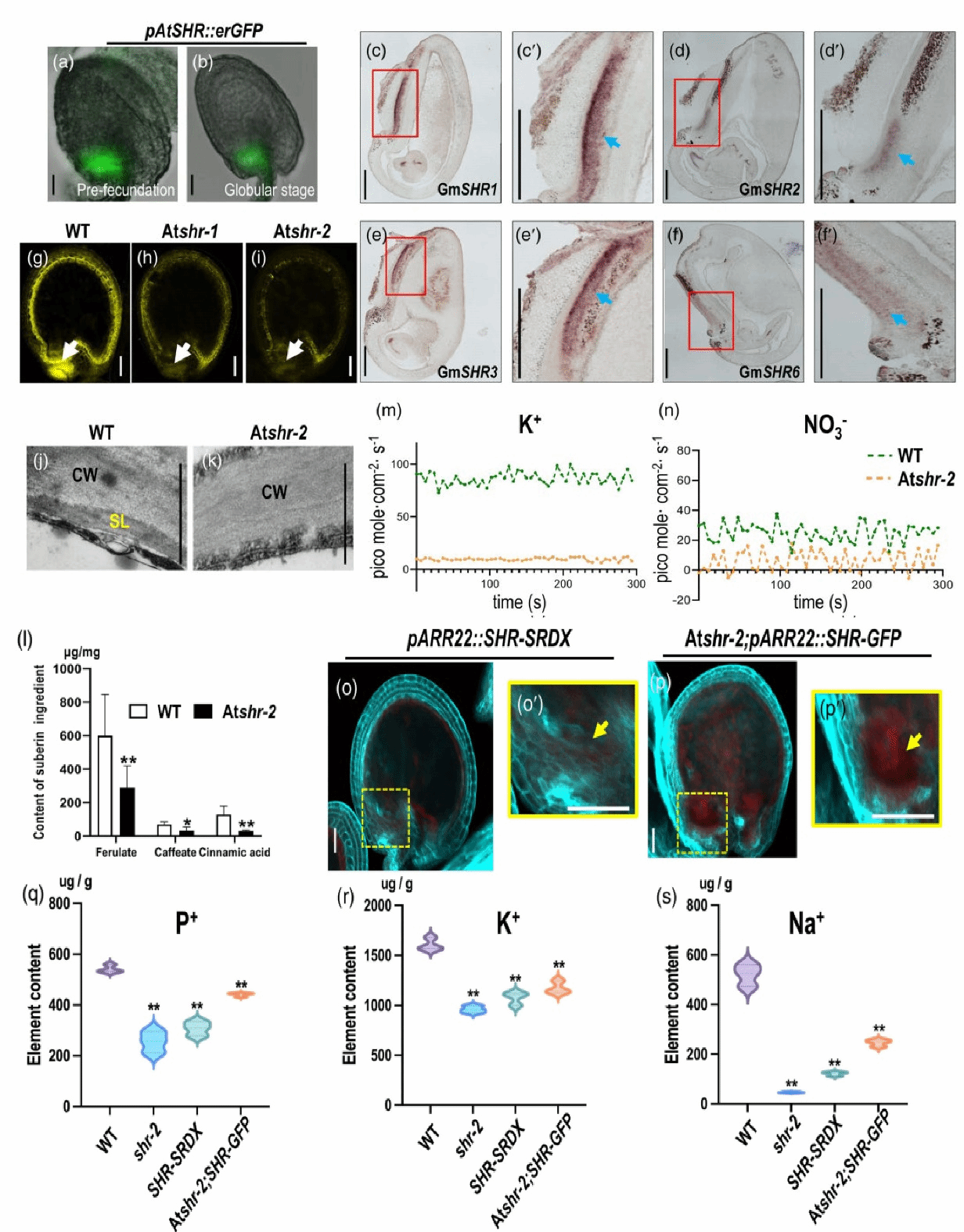
该研究鉴定了种皮唯一的“开口”——种脐(Chalazal seed coat,CZSC),对胚珠与母体之间营养运输和屏障的建立具有重要作用,其功能非常类似于动物胎盘组织。有趣的是,种脐的功能和调控机制在不同物种中被验证,这不仅是被子植物协同进化的结果,也体现了生命逻辑相通的规则。
该研究发现,种脐是双子叶植物种子的保守器官,种脐这一亚区形成了高度协调的质外体隔离系统,破坏了从母体到种子的维管束连续,建立起质外体被动渗透的屏障。同时在这个区域特异性表达包括糖转运蛋白在内的多种转运蛋白,承担着主动运输的重要功能。双子叶植物种子这一特异性的木栓质屏障开始形成于胚胎快速发育的球形期,这种木栓化模式在时空上明显区别于外种皮。同时,由于大量转运蛋白的存在,种脐因此承担着保护种子营养物质外流,以及调控母体营养物质流向种子的双重功能,这对于种子营养物质累积至关重要。SHORT-ROOT(SHR)作为调控植物根系内皮层木栓质积累的重要调节因子,被发现在种脐特异性表达。SHR通过与多个下游MYBs家族转录因子形成层级调控,协同调节双子叶植物种脐的木栓质的累积,以及转运蛋白特异性的表达(图1)。

图1. SHORT-ROOT在种脐特异性表达并调控其木栓质累积
安徽农业大学园艺学院李梦教授为该论文的第一作者,李梦教授和福建农林大学的吴双教授为共同通讯作者。福建农林大学海峡联合研究院陈志长教授,安徽农业大学园艺学院徐慧敏博士后等参与了该研究。研究工作得到了国家自然科学基金,福建省教育项目的资助。(图文/李梦 编辑/何仁婷 初审/殷学仁 审核/赵冠艳)
原文链接:https://onlinelibrary.wiley.com/doi/10.1111/tpj.17096